
人类通过使用空间运载器进行太空飞行和对宇宙深处的探索已经有许多年的历史。然而,受微重力、宇宙射线等多种环境因素影响,长期空间飞行任务往往造成航天员多方面的生理压力,包括骨损伤、肌肉萎缩、心血管功能失调、神经知觉改变、视觉损伤以及免疫系统紊乱。前期多项研究证明微重力在机体免疫细胞发育和增殖、细胞因子分泌、信号传导、先天性免疫应答、获得性免疫应答和记忆等方面均有显著影响,其中先天性免疫系统功能的紊乱是造成人体对自身或航天器携带病原的抵抗能力减弱以及感染性疾病风险增加的重要因素。受限于载人航天研究样本量少、成本高,以及地基模拟微重力免疫学研究的动物模型缺乏,现阶段对于微重力造成的先天性免疫功能研究尚处于起步阶段,其中蕴含的深层次的分子调控机理尚不明晰,基础理论网络体系仍然缺乏,发展针对性的防治措施进程缓慢,不利于未来执行长期载人航天任务的顺利开展。
2021年1月5日,国防科技大学文理学院生物与化学系合成生物学研究团队在Cell Reports在线发表了题为“Attenuation of antiviral immune response caused by perturbation of TRIM25-mediated RIG-I activation under simulated microgravity“的研究论文。该论文建立了地基模拟微重力下先天性免疫研究的动物模型,揭示了TRIM25介导的正反馈免疫调节环路受阻是模拟微重力下先天免疫功能失调的关键因素。与此同时,该论文登上了该期刊2021年第一期的封面。

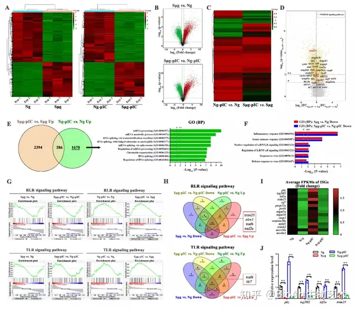
研究人员利用NASA开发的旋转细胞培养系统(rotary cell culture system,RCCS)模拟微重力生物效应,结合遗传背景清晰、与人类免疫系统具有高度保守性的斑马鱼模型,开展地基模拟微重力免疫学在体研究。全基因组表达谱分析结果全面揭示了斑马鱼胚胎中响应微重力的先天性免疫相关基因,发现抗病毒先天性免疫系统中的炎症免疫响应、先天免疫应答、NF-κB信号通路和病毒响应机制在微重力环境下均存在显著抑制。通过基因富集分析(GSEA)分析,研究人员发现RLR和TLR这两条经典的病原模式识别信号通路在模拟微重力条件下均受到显著抑制,这两条信号通路中的trim25、nlrx1、traf6、traf2a、tlr7基因在正常重力下能被病毒模拟物刺激上调,但在微重力条件下失去该诱导模式。其中trim25的诱导表达机制受微重力影响最为显著。

TRIM25是一种E3泛素化连接酶,其介导的RIG-I泛素化活化并激活I型IFN信号通路的功能机制在哺乳动物中已有相关报道,但其在斑马鱼模型中的功能机制尚未得到深入解析。因此,研究人员开展了一系列生物化学实验,验证斑马鱼胚胎模型中TRIM25参与的I型IFN信号通路调节机制。免疫共沉淀(IP)结果表明TRIM25与RIG-I的2CARD结构域直接结合,在病原模拟物刺激后将2CARD结构域进行K63连接多聚泛素化,激活RIG-I及其下游的I型IFN和NF-κB信号通路。Morpholino体内敲低实验表明TRIM25低表达显著抑制RIG-I泛素化及下游信号通路激活,而其过表达能促进上述机制。同时,病原模拟物和I型IFN均能诱导TRIM25上调表达。该研究结果充分揭示了斑马鱼中TRIM25参与的I型IFN信号通路调节机制与哺乳动物相关机制的高度保守性,并阐明了一条“功能-诱导”正反馈先天性免疫调节环路。
研究人员进一步分析了模拟微重力对TRIM25介导先天性免疫调节机制的影响。IP结果显示微重力条件下RIG-I泛素化水平受到抑制,而TRIM25的过表达可以补救该现象。同时,过表达TRIM25亦可显著促进I型IFN信号通路和NF-κB信号通路的活化。通过对TRIM25表达水平分析,研究人员进一步证明了TRIM25既作为IFN诱导基因、又作为IFN信号通路激活分子参与正反馈调节环路。该“功能-诱导”环路因微重力下TRIM25的表达沉默而受到阻滞。SVCV活体病毒感染实验也证明了TRIM25表达重建对微重力条件下机体抗病毒免疫保护效果大大提升。
综上,本研究阐明了微重力引起机体抗病毒免疫功能紊乱的一种新的分子机制,为航天微重力生物学效应的研究提供了新的思路和理论基础,对于获得太空微重力对机体免疫功能影响的足够信息,明确微重力环境下机体免疫功能紊乱的具体机制,并开发出相应的防护措施具有的潜在理论和应用价值。

该研究通讯作者为Lvyun Zhu(国防科技大学)和Lingyun Zhu(国防科技大学)。第一作者为Lvyun Zhu(国防科技大学)、Li Nie(宁波大学)和Sisi Xie(国防科技大学)。
原文连接:https://link.zhihu.com/?target=https%3A//www.cell.com/cell-reports/fulltext/S2211-1247%2820%2931589-8